欢迎访问甘肃经济信息网!
今天是:
会员中心
信息统计
首 页
时政要闻
经济动态
发改视点
投资分析
基础设施
制造业
房地产
监测预测
经济监测分析
监测数据汇总
经济数据
统计公报
高质量发展
水利
污染防治
文化旅游
生态修复
产业发展
甘肃招标
公开招标
中标公示
竞争性磋商/谈判
废标终止
更正公告
其他公告
单一来源公示
一带一路
丝路新闻
丝路文化
发展动态
发展规划
总体规划
专项规划
地区规划
计划报告
研究院动态
首页
/
甘肃招标
/
中标公示
/ 正文
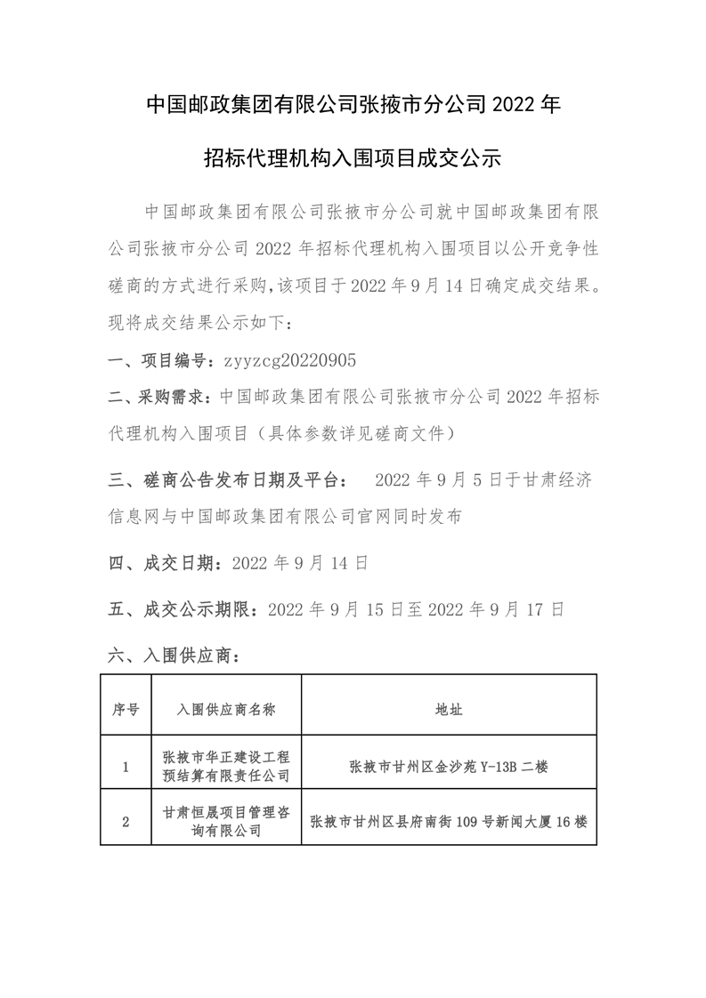
中国邮政集团有限公司张掖市分公司2022年招标代理机构入围项目成交公示
时间:2022-09-15
点击:
159
来源:
上一篇:
甘肃省陈官营粮油储备库有限公司粮...
下一篇:
麦积区文旅赋能基础设施 PPP 项目...